目前泛娱乐社交行业发展风头正盛,已经达到2.0阶段,其形式突出新颖,玩法更加丰富,个性化程度加深,并且模式越来越垂直化。本文以竞品分析的方式,对“玩吧”和“会玩”这两个APP进行了拆解,希望能给你带来一些启发。

泛娱乐市场发展还不错,今天以竞品分析方式拆两个app:玩吧和会玩。希望对有这方面发展和感兴趣的你提供一个思考方向。
一、竞品分析描述
分析市场竞品,了解目标竞品用户核心需求,确立产品核心功能定位,优化产品核心结构和页面布局,在此基础上,进行迭代前期安排,挖掘用户魅力型需求,为后期发展做重要的支持。
1. 产品测试环境二、市场分析1. 市场背景
随着科技的进步和人民收入的增加,中国网民数量正保持稳定的增长。网民的数量多少,在一定程度上影响着互联网行业的发展。

图2.1 中国网民数量
截至2022年6月,我国网民规模为10.51亿,较2021年12月新增网民1919万,互联网普及率达74.4%,较2021年12月提升1.4个百分点。从此表看出,网民数量一直保持着稳定增长,其多年的发展历程,造就了中国庞大的网民数量。
总结:
虽然,网民数量基数不能直接证明泛娱乐市场的会有怎么的体量,但,中国网民庞大的基数给予了中国互联网发展的无限可能,亿万级的人口意味着万亿级的市场可能。多样化的需求,可以划分不同的市场细分,这些都可以带来众多的机会。对于这样巨量级的市场,我们需要针对人群特性,去深挖需求,代入场景当中。
2. 市场划分
目前,泛娱乐社交出现的主要模式有:小游戏、K歌、竞猜、直播、虚拟交互等。

1)社交+小游戏
社交和游戏被称为永恒的刚需,社交APP相比于游戏拉新难,但留存高,游戏则正好相反,社交+游戏的形式正好可以互相拉动。即构为泛娱乐企业提供一站式的原⽣交互与⼩游戏⽆感融合的接入⽅案。
2)社交+K歌+音乐版权
K歌是另一个受年轻一代喜爱的场景,Z世代在音乐类APP上具有更高的偏好,爱听歌也爱K歌。即构在线K歌解决方案提供了录唱、弹唱、点唱、抢唱、合唱、OMO歌房等多种线上K歌玩法,充分满足用户“以歌会友”的需求。
3)互动竞猜
竞技类答题对人们都极具吸引力,直播答题也曾经是现象级的风口,但因为答题对于互动内容质量和数量的高要求,使得搭建互动答题玩法具备一定的门槛。即构互动竞猜解决方案在实时互动的基础上,向企业提供了海量题库内容的支持,支持猜歌、猜图、猜电影等多种类型。
4)虚拟直播
即构虚拟直播解决方案通过虚拟技术,将主播与虚拟3D场景融合,将演唱会级的舞台效果、影视级的画面质量,带入主播日常的表演,给观众带来新奇的观看体验。
5)沉浸式社交场景
以xr为技术支持,打造沉浸式场景,通过高感官的体验,不一样的视听感触,给人身心刺激,从而促进社交是沉浸式社交重要特点,在未来技术的支持下,沉浸式社交将会是高速发展的赛道。
总结:
目前泛娱乐社交行业发展风头正盛,特别在疫情之际,得到了一次有利的助推发展。目前泛娱乐社交已经到达2.0阶段,其形式突出新颖,玩法更加丰富,个性化程度加深,并且模式越来越垂直化。
3. 市场份额
目前泛娱乐社交已经到达了相当规模。
图2.3泛娱乐市场规模
从图表上看,泛娱乐市场规模在逐年增长,其正在比例已经超过了30%以上,到2022年,整体增长比例已经到达了53.8%。其市场规模已经到达了986亿元。已然接近千亿级市场规模。对于规模较大的游戏类娱乐社交,其规模占据到了一半以上,是泛娱乐社交主要组成部分。
总结:泛娱乐社交的市场规模极其可观,并且未来也是高速增长的行业。其中对于游戏类社交场景可以给予更多的关注,声音类的社交场景也是重要的组成部分,可以将二者结合,优化布局,到达规模效应。
4. pest分析
1)政治
总结:
随着泛娱乐社交行业的快速发展,国家对相关行业的重视程度也在不断加强,陆续出台了一系列政策,鼓励行业发展的同时明确相关部门责任,规范社交电商行业发展。相关法律法规的颁布一方面为行业从业者合规化经营提供了参考依据,同时也有助于打破公众的偏见和顾虑,为行业建立正面形象。从国家颁布的相关政策趋向上看,行业发展政策逐步从鼓励发展向规范发展方向迈进。
2)经济

图2.4.2用户月消费金额
来源:艾瑞咨询
2021年,人们对娱乐社交的月消费金额处于多种状态的分布格局,其中以51-100元区间占比最高。其次101-200和201-500所占比重相当,并且用户月消费平均金额为339.6月,还是处于较高水平,说明泛娱乐社交的用户还是比较舍得在这个需求上进行消费。
总结:该行业的消费水平是处于较高水平,且消费结构分布比较合理自由提现的游戏软件有哪些,属于正态分布。我们可以针对该人群的中高端用户,进行针对性的研究,挖掘其消费需求,开发相适应的需求场景。可以做到商业化的合理布局,形成良好的商业化生态结构。
3)社会
目前社会层面对泛娱乐社交有了比较好的支持,主要方面在于:游戏思想观念、手机拥有量、社交理念改变等。
①游戏思想观念
随着经济的发展,国家开放程度的增加,收入的增长,人们对游戏的观念不再是以往的玩物丧志的刻板影响,更多的是赋予了游戏的娱乐休闲属性,对游戏的更有包容性。
②手机拥有量
目前,中国手机拥有量已经接近人手一部的地步,这为线上社交提供了强大用户基础。
③社交理念
因为快节奏的生活导致了人们的生活方式巨大改变,这也潜移默化了改变了人们的社交理念和社交方式。人们现阶段更加追求快捷、简单、高效的社交。
总结:
人们理念改变是真正意义上推动泛娱乐社交发展的动力之一,人们不排斥,反而向往,就是给予我们去发展的可能。
4)技术
手机智能硬件和网络条件的升级,保证了多种内容形式信息的即时获取。5G技术的运用,ai智能的发展,虚拟现实技术的革新。正一步一步推动泛娱乐社交的深入发展,提高强有力的支持。
总结:
技术的增长,从硬件上,让手机性能更加流畅;从软件上,更多应用适应了具体化的场景,这些软硬相结合的发展,为更多场景搭建提供了可能。
5)总结
从国家宏观来看,国家正在一步一步规范互联网行业,这并不是一个利空的信号,相反更是一种利好的态势。国家想通过一个制度上的建立,去打造一个良性发展的互联网生态,去做好做大这块蛋糕,这无疑会出现更多机遇和商机。
在社交行业,一边是规范,一边是鼓励发展,软硬相加的手段下,将会出现更好的生态环境,是有利于行业发展。其次,中国经济的增长,人民收入的增加,消费能力的提升,无疑给社交行业带来利好信号。泛娱乐社交用户人数增加,不也反映出人们对娱乐社交的需求的加深。最后技术带来的更多的是高效的使用网络,也为泛娱乐社交提供更多打造场景的可能。
4. 商业模式
目前泛娱乐社交app以会员增值、广告费、游戏道具、打赏抽成为主。

图2.4商业模式
1)会员增值(腾讯qq会员)
会员增值服务其实也就是原来的客户增值服务,为了更好的吸引客户、管理客户、更大可能的深度发展客户而提供给会员原来购买行为得到的产品以外的其它服务。
2)广告费(首页广告位)
以app满足核心需求为重心,通过营销手段,细致化运营的过程,来做流量引入和用户积累。当到达一定基数,进行广告变现。一般广告的方式,有轮播广告、载入广告、模块广告、首页广告位等。广告费用因展示位置、选择展示方式和展示时长来做费用区别。目前,以首页广告50万一周为标准。
3)游戏社交道具(鲜花卡)
游戏社交道具是根据app的定位,在用户使用和社交交互过程中,突出用户的社交背景、提高社交效率等来设置的。一般道具分为游戏道具和社交道具。游戏道具有复活卡、重开卡、提高倍率卡等;而社交道具有如鲜花、戒指、鸡蛋等交互性的道具,其中这些道具的价值可以提现。
4)打赏抽成(直播打赏提现手续费和分成)
目前,在一些平台,在社交和游戏过程中,给用户打赏、赠予的金额进行一定比例的抽成。主要的形式有:游戏道具提现收费、直播、语聊打赏抽成为主。其中游戏道具提现比例在10%—30%之间。而直播、语聊打赏的抽成比例在20%—70%之间。这项商业模式是一个企业盈利的大头,至于怎么设置比例问题,因平台定位和发展程度所决定。
5. 未来发展趋势

图2.5中国娱乐技能社交产业链
多元化、专业化、体系化和娱乐化将成为主要发展趋势。
1)多元化
随着游戏技能社交和声音技能社交的发展壮大,线上技能社交势必要开拓新的领域来满足各类用户的需求,因此,心理咨询、情感咨询、占卜占星等构成的其他娱乐技能服务被推出。并受到用户欢迎。随着社会的发展、生活的丰富,未来更多娱乐技能服务将被推出。
2)专业化
随着其他娱乐技能社交的发展,专业的技能分享者数星会快速上升。面对越来越激烈的竞争,专业程度势必要日益提高.才能在竞争中脱颖而出。因此,其他娱乐技能社交市场一定会出现一大批娱乐技能过硬,服务水平极高的技能分享者。
3)娱乐化
面对着高质量同类型的娱乐技能服务,抓取技能社交领域娱乐化这一核心。 在提供技能服务的同时.满足消费者的娱乐需求,增强消费者的消费体验,势必会成为其他娱乐技能杜交市场的重要-环。
4)体系化
在甄别出具备潜力的其他娱乐技能社交分享者之后,平台需要对其进行培养, 一方面需要提高技能分享者的娱乐技能,学习服务术语。养成良好服务态度;另- 一方面需要加强管理,完善考核.举报系统。以此形成一个完整的培养、监督、反馈提升的良性循环。
总结:
泛娱乐社交的快速发展,衍生了众多横向模式,其覆盖范围越发广阔。但随着模式发展逐渐到了边界,垂直化发展,加深专业化的趋势越发明显。在未来发展过程中,既然注重范围的广度,也要注重垂直的深度,做到敌无我有,敌有我优的地步。其中,娱乐性和体系化是发展的重要方向,要保持用户的体验,也要创造更多场景去吸引用户,一步一步将用户纳入我们搭建的泛娱乐社交生态中来。
三、用户分析1. 用户规模
图3.1社交用户规模
2. 用户基础属性

图3.2用户基本数据
中国娱乐技能社交用户中.男性用户占比52.1% ,女性用户占比47.9% ,用户男女比较为均衡;从年龄分布来看, 35岁以下的用户占比达74.7% ,集中在18—35岁之间。整体用户星现年轻化特征。
总结:在泛娱乐社交行业,年轻人的比重是占比三分之二以上,他们构成的庞大群体,可以用年轻化的标签去定义。针对这类人群,要总结其特性,用以数据化,模型化。去把握年轻人的关注点,需求特性,从而转化相应的功能服务。此外,他们对娱乐和社交的需求相应更突出,这是关注的重点。
3. 用户画像和场景

总结:
对于本泛娱乐社交app的用户人群分析,深入多维度层次的探索,已经对目标人群有了清晰的认识。我们针对的用户,主要是对18—25岁的青年人群,以男性占比小于女性占比的人群性别分布为目标。我们解析了用户的使用场景,大多处在用户休闲时段的应用。较形象化的刻画了用户在场景过程中的一些细节,得出了市场痛点。后面会以此为依据,做相对应的功能开发,去满足其核心需求。
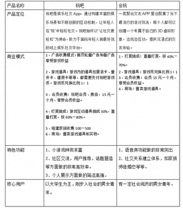
四、竞品分析1. 战略层

通过对这个俩款泛娱乐社交app战略层的分析,可以直观的感受两者的差异所在。玩吧和会玩都主打小游戏社交,俩者在发展过程中的侧重点是不大相同的,他们具体区别如下:
1)发展重心
①玩吧
在泛娱乐社交中,把小游戏+社交模式做到了极致。他建立的小游戏种类极其丰富,已经搭建出了完整的小游戏生态体系,并且在小游戏体验过程中,把用户之间的交流,也完美地融入在小游戏的体验过程中。
②会玩
由于推出时间不如玩吧早,他对小游戏板块的建设显然不如玩吧,他只有基本的小游戏框架,并且体验效果不如玩吧,但会玩的语音房,语言交友、人群关系建立方面做的可圈可点。
2)场景搭建
①玩吧
玩吧的场景搭建效率明显高效的多,并且场景运用范围也比较广泛,他可以在课余之间,晚饭之后,睡觉之前,厕所之中,等待他人之时,都能快速的搭建有效的社交渠道。
②会玩
场景搭建受以语音房为发展重心的原因,搭建场景的效率是有待提高,但他的社交效率与质量是有目共睹,并且社交关系也更加牢靠。
3)目标人群
①玩吧
以破冰社交为出发点,他的人群大多是以年轻人为主,以大学生、白领人群最为明显,但随着多年的发展,目标人群的年龄广度越来越突出,下到7、8岁小孩,上到35左右的成年人都有一些比重。
②会玩
目标人群主要分布在25岁左右,他的人群更加成熟,其需求也更加直接,需要的是高效率社交。
总结:
对于我们要打造的泛娱乐社交app,最好将小游戏社交和高效率社交结合起来。我们既然做到小游戏种类的丰富和玩法的新颖,也要提高社交的效率,让用户不仅仅只是玩游戏,更多的是把社交当作重要目的。在游戏中,去更加自然且有效的社交。此外,对商业模式的选择中,不应该局限于目前泛娱乐社交app主流选择,我们应该更多思考在不破坏社交效率和体验的过程中,也能持续的商业化。
2. 范围层
1)产品特色对比
①玩吧:小游戏社交更加有吸引力
分析:
在玩吧的小游戏体系中,五花八门的游戏,总有一款游戏是你想玩的。就在你玩游戏的过程中,你可以找到和你有相同爱好的异姓玩家,在玩游戏的过程中,慢慢的拉近彼此的距离,从而在这条沟通渠道上,去完成你们的社交。真正做到自然且有效。
②会玩:语音社交方式更加直接
分析:
会玩的语音社交本质是用更加直接的语言交流去促成社交,其方式高效。在会玩的语音交流体系中,他分有众多类型模块,如相亲,爱好等。这给你在交流过程中,给予可展开交流的话题,也帮助你更加有效且直接的完成你的社交目的。
总结:
对于二者的的优势所在,我们也不能盲目地去强行复制过来。因为,他们的优势是建立在目标用户的基础上,加以开发,运用出来的。我们可以学习他们的形式和关键部分,再加以创新,根据自我的具体情况加以调整改良,再去实际执行运用。
所以,我们的方向应该是既然突出小游戏社交的吸引力,也要保证社交的高效率。在这个过程中,我们也不要一味的去搭建小游戏应用,这是吃力不讨好,也浪费资源的过程;并且也不要只顾着提高社交效率,不去注重社交过程的体验,这是舍本逐末的体现。我们要做到俩者适配,发挥两者最大效用。
3. 结构层
1)玩吧功能结构图

分析:玩吧在游戏、社区、用户展示和推荐方面做到非常精细。
2)会玩功能结构图

会玩:在社交关系和语音房社交这块做的非常突出,过程流畅。
总结:
通过对两者的功能结构深挖,我们可以看出玩吧的功能架构更加完善,会玩的功能结构更加具有针对性,此阶段,我们还做不到对标玩吧的app建设,所以我们应该学习会玩具有针对性的功能结构布局,从而让用户能够快速的精准找到核心功能进行体验,但在这个过程也要吸收玩吧核心模块的布局,做到集众家所长,为我所用。
4. 框架层
综合内容对比。
1)玩吧

图4.4.1玩吧
优点:
①布局简单大气、视觉效果明显
玩吧以卡片式,划分区域,来展示模块内容,这样的好处式给人清晰条理的直观感受。在划分区域内,充分利用空间,来展示核心内容,又给人紧凑感。再家人白底,多种颜色搭配,不失是一种视觉盛宴。
②个人展示和社区板块体系成熟
玩吧个人页面展示真的是深得目标用户的心理青睐,他展示了年轻人审美态度,在共性的格式中,展现了用户个性化的一面。一眼望去,用户的独特社交价值一览无余,极大的提高了用户社交魅力。
③游戏丰富、分类有序
在纷繁复杂的页面里,把核心的小游戏板块,做的有条有理,真的是难得之举,他没有抢占用户表现的风头,也保持了用户的核心需求,可以非常高效的找的他们想玩的游戏。
缺点:
①体系庞大,五花八门,没有视觉重心
其实这也是一般app做大做强后的抉择难点。已经建立的庞大的社交生态中,什么是重点,什么是核心,已经很难的去定义,所以,玩吧在针对重点中,还是有面面俱到的想法,但这可能会是未来的一大败笔吧。
②推荐太过频繁,用户包装同质化严重
几乎每一个步骤里,都会有用户的推荐,这个举措太过频繁,并且推荐的人风格相似,给一人视觉疲劳,会降低社交效率。
2)会玩

图4.4.2会玩
优点:
①画面干净、设计简洁
会玩因为上线时间不长,版本迭代不多自由提现的游戏软件有哪些,其画面是比较干净真正,一些模块设计简单。给人直观的视觉体验。
②重点突出
在干净的画面衬托下,卡片式的模块,让人能快速找到重点,从而进行相应操作,没有复杂的步骤和按钮,几乎几个步骤间,就能直接开始设计体验。
③社交关系体系明显
这个社交关系体系模块是会玩的重点,他几种关系设置明显,给人们更多的选择,提高了社交效率。
缺点:
①社区排版设计太过单一
在社区板块中,单一的社区展示,让人觉得是个假app,专业化程度不高,在一定程度上,降低了社交效率。
②用户推荐、个人展示不足
他的用户推荐,简简单单,渠道推荐少的可怜,是后期要加强的地方。
3)总结
结合对玩吧和会玩的综合内容的对比,基本上得出了俩款软件的优缺点。玩吧体系化相对完善,会玩针对性较强。玩吧的内容设计、视觉效果上都要比会玩强上三分,但会玩的核心优势也明显,就是给予用户更便捷的操作,没有纷繁的步骤和核心需求无关的内容。
综上:
对于我们要开发的泛娱乐设计app,在感觉设计和布局排版上,不能太过的潦草,也不能过去复杂,失去了重点。在用户交互设计上,要学习会玩的简单便捷,不要过多的消磨用户耐心,要简单粗暴且有效。但有利于社交的用户推荐上,也有有针对性的吸取俩者的优势。
五、总结1. 用户定位
目前泛娱乐化社交市场市场规模逐年增长,其市场用户的范围越发的宽泛,我们不能做到全年龄段的针对。所以,我们的目标人群是针对20—25岁之间,以刚刚步入社会的青年人为用户主要人群。他们对于社交需求比较明显,且具有一定的消费能力。
2. 主要内容
以个性化的小游戏为主要功能点,在游戏过程中强化文本交流、语音交流、视频交流的方式,强调社交功能,让用户在游戏过程中,放心社交防备,以更自然、更简单的心情去做社交,从而提高社交成功率。其次,开发更多样式的社交场景,如附近交友、直播交友、兴趣交友模块。让用户有更多的选择,也让我们的产品占据更多用户时间,为商业化做一个准备。
3. 付费模式
在商业化上,玩吧的商业化模式相对成熟,开发深度。所以本产品在付费上,应该给暂未付费用户充足的了解体验付费内容的条件,让用户在除付费功能外也能有体验的功能,保持产品的热度。收费方式可以多种收费方式并行,提供会员费、打赏抽成、付费道具、广告四种付费类型,满足多样化的用户需求,吸引一部分用户参与体验。再转化一部分进行其他付费的商业变现。
4. 交互
知识会玩模块直接简洁,会玩主页面上就没有内容,交互体验上不够友好,但可以借鉴其中会玩的简洁高整合度。
玩吧体验较好,主要内容打开app就可以很好的体现,各种分支功能分类也很有逻辑,在功能结构方面可以借鉴。
所以在本产品的交互设计上可以借鉴使用会玩的简洁方式,为用户打造一个简单大方的交互体验。而内容板块可以借鉴玩吧,他的各项分支功能的收纳和页面之间的逻辑跳转比较优秀,能够直接借鉴。
最后,奈何作者能力有限,谨做以上内容供大家参考,如有错误,欢迎指正,希望评论区有你的建议!
本文由@蔚然是个小产品 原创发布于人人都是产品经理。未经许可,禁止转载。
题图来自 ,基于 CC0 协议
该文观点仅代表作者本人,人人都是产品经理平台仅提供信息存储空间服务。提供信息存储空间服务。
————————— END —————————
限 时 特 惠: 本站每日更新海量各大内部创业教程,一年会员只需168元,全站资源免费下载 点击查看详情
站 长 微 信: 402999666
1、本站资源针对会员完全免费,站点中所有资源大部分为投稿作者付费教程,切勿轻易添加教程上除本站信息外的任何联系方式,谨防被割,如有疑问请随时联系客服。
2、本站所有文章,如无特殊说明或标注,均为本站原创发布。任何个人或组织,在未征得本站同意时,禁止复制、盗用、采集、发布本站内容到任何网站、书籍等各类媒体平台。如若本站内容侵犯了原著者的合法权益,可联系我们进行处理。




×