直播脚本话术模板
这两年,直播卖货非常火爆,也是卖产品的好方式,现在,直播的便利性也
让素人和商家也能轻轻松松做直播了。但是想要从千篇一律的直播中脱颖而出,
还需要做好功课,譬如前期需要写直播脚本。
那么,如何写好脚本,让你的直播更加吸引人呢?下面,就由我们分享给大
家一些实用方法。
为什么直播也要写脚本
梳理直播流程
做直播最忌讳的就是开播前才考虑直播的内容和活动,
特别是有的店铺直播
直接拿店铺的活动就直接扔给主播。
此外主播在之前如果没有事先预习当天的直播内容和产品,
那这个直播最终
呈现出来的就是不停的尬播直播脚本话术模板,尬聊。
所以,做脚本首先能解决的就是梳理直播流程,让直播的内容有条不紊。
管理主播话术
有了脚本就可以非常方便的为主播每一分钟的动作行为做出指导,
让主播清
楚的知道在某个时间该做什么,还有什么没做,此外可以借助主播传达出更多的
内容。
便于总结
总结会是每个主播下播后要面对的一个重要工作,
而这个工作则需要后台管
理人员不断地总结数据,这里涉及到团队的配合。所以说直播卖货是要有主播也
要有运营,不是主播开播了,运营就可以溜之大吉了。
写直播脚本有哪些要点
一周一脚本
建议以一个星期为单位做直播脚本,
这样的节奏对工作能做出比较好的时间
切割,减少运营策划的工作量,提高直播的工作衔接,同时也方便阶段性总结。

周期性游戏
电商直播和泛娱乐最大的区别就是电商直播不能过度展示个人才艺,
比如唱
歌直播脚本话术模板,跳舞。
那怎么才算游戏呢?每周二的9.9秒杀,每个周五六的新品五折,一周一次
的拍卖。
如何让消费者记住你,无疑比让他认同你的产品要更容易一些。

产品要点
对于产品的要点提炼应该是整理成册,而且可以不断补充的,这样便于主播
快速了解产品,这个需要团队协作了,主播最好也能参与。

脚本话术模板
说了这么多,还是把承诺给大家的脚本话术给大家。
还是以行业为区分,大家可以根据自己的产品往里面套用。
童装话术模板

▲▲童装直播脚本话术▲▲
食品类话术模板

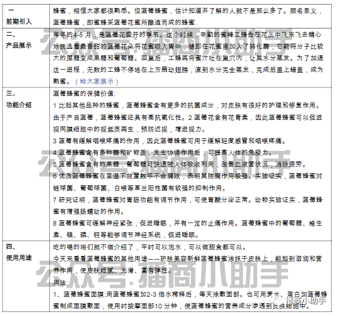
▲▲蜂蜜直播脚本话术▲▲
男装类话术模板

▲▲男装直播脚本话术▲▲
护肤类话术模板

▲▲护肤品直播脚本话术▲▲
直播卖货脚本是帮助主播步入正轨的必要条件,可以让你的直播变得更专业有序,产品卖得更好。想做好直播的人都应该自己写出一个脚本,然后在每次直播后不断地修改,最终你会达到想要的效果的。
1、本站资源针对会员完全免费,站点中所有资源大部分为投稿作者付费教程,切勿轻易添加教程上除本站信息外的任何联系方式,谨防被割,如有疑问请随时联系客服。
2、本站所有文章,如无特殊说明或标注,均为本站原创发布。任何个人或组织,在未征得本站同意时,禁止复制、盗用、采集、发布本站内容到任何网站、书籍等各类媒体平台。如若本站内容侵犯了原著者的合法权益,可联系我们进行处理。




×