上期,我们分析的是经济与贸易类专业,还没有看的同学们可以点击下方链接查看:
最近,也有同学在后台留言想了解工程管理、工程造价专业,它们都属于管理科学与工程类专业。
今天,学姐就跟大家介绍管理科学与工程类专业,它包括工程管理、工程造价和信息管理与信息系统专业。
一、专业概况
“学姐,请问我可以报考工程管理这个专业吗?”
在2021年江西统招专升本考试中,并不是所有的考生能够报考工程管理、工程造价、信息管理与信息系统这三个专业。在确定报考专业之前管理科学与工程类包括哪些专业?,大家都需要参照专业指导目录的要求来选择。
今年想要报考管理科学与工程类专业的考生,专科所读专业应是以下23个专业。
具体情况如下
▼


(点击查看大图)
二、2021年管理科学与工程类专业招生情况
2021年共有16所院校对管理科学与工程类专业招生,其中,公办院校有8所,民办院校有8所。
今年华东交通大学增加了对工程管理专业的招生,江西科技学院增加了对工程造价的招生,具体如下表所示:
具体情况如下
▼
(点击查看大图)
学姐发现,相比于去年,各个院校的招生人数有所减少。
比如说,南昌工学院去年招生人数200人,今年招生人数减少到120人;九江学院去年招生人数130人,今年减少到90人。所以说,个别院校的管理科学与工程类专业招生人数相对波动较大。
三、考试内容及题型
今年管理科学与工程类专业的校考科目较为多样,但最多的是高等数学,接下来,学姐将以南昌工学院的《高等数学》为例,分析它的考试题型与考试范围。
南昌工学院的《高等数学》
(1)考试题型
南昌工学院的工程管理与工程造价的校考科目都是《高等数学》,根据考试大纲,其题型包括选择题、填空题、计算题与解答题。
(2)考试范围
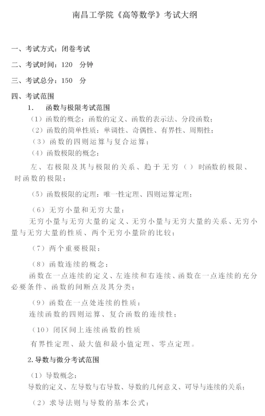
南昌工学院《高等数学》的考试范围如下图所示:


它的参考书目为《高等数学》(少学时),李秀珍,北京邮电大学出版社,2015年第2 版。
每年的参考书变动不大,但是每个学校的参考书目却不同,比如说,同样是考高数,今年九江学院工程造价的参考书目有两本,分别是:
1. 《高等数学》(上、下册)(第四、五、六、七版)同济大学数学教研室编管理科学与工程类包括哪些专业?,高等教育出版社
2. 《微积分》 马军 许成锋 主编,北京理工大学出版社
参考书目一定程度上决定着考试的内容和难易程度,所以,在选择专业时,也要把参考书目考虑进去。
同学们可以在我们公众号后台【江西统招专升本资讯】,回复对应院校全称,即可自动获取对应院校的招生简章,包括招生情况、考试大纲等。
1、本站资源针对会员完全免费,站点中所有资源大部分为投稿作者付费教程,切勿轻易添加教程上除本站信息外的任何联系方式,谨防被割,如有疑问请随时联系客服。
2、本站所有文章,如无特殊说明或标注,均为本站原创发布。任何个人或组织,在未征得本站同意时,禁止复制、盗用、采集、发布本站内容到任何网站、书籍等各类媒体平台。如若本站内容侵犯了原著者的合法权益,可联系我们进行处理。




×