仓库月台是进出货物的必经之地,装卸作业对物流效率有很大影响。从省力化到自动化,是月台装卸作业的发展方向。自动装卸系统需求快速上升,但仍存在产品不够成熟、效率达不到要求、投资成本高这三大难题有待解决。采用人机协同的半自动化方案,应是现阶段月台装卸技术升级的主旋律。
近年来,仓储自动化与智能化技术快速发展,使仓库内部运营效率大幅提升。但在连接仓储与运输的仓库月台上,装卸作业仍以人工方式为主,费时费力,成为影响供应链效率的瓶颈环节。随着国内人口红利下降和人口老龄化,人力成本逐年上升,越来越多的企业开始寻求自动装卸系统替代人力,以提高物流效率,并实现仓储作业全流程智能化。从省力化到自动化,是月台装卸技术的发展方向。然而,放眼全球市场,自动装卸技术还有很多难题待突破,需要持续研究探索。
一、月台装卸设备类型
仓储作业起于收货,终于发货,仓库月台是车辆装卸货物的主要场所。目前月台上使用的设备主要分为两类,一类是月台高度调节板、移动月台等便于物流设备进出货车的辅助设备,另一类是叉车、托盘搬运车、伸缩皮带机、自动装卸系统等货物搬运装卸设备。各种设备的应用都是为了货物装卸作业更加顺畅便捷,省时省力。
1.月台高度调节板
又叫装卸平台,安装在月台上,可以升起并下降,用于调节月台与运输车辆之间的高度差,以便叉车等设备顺畅地出入车厢进行装卸搬运作业。
2.移动月台
又叫移动式登车桥,在没有月台的情况下使用,便于叉车等搬运设备通过坡道进入车厢装卸货。
3.叉车和托盘搬运车
叉车和托盘搬运车是月台上最常见的装卸与搬运设备,用于将托盘货物从货车内取出或送入车厢。
4.伸缩皮带机
伸缩皮带机是在普通的带式输送机上增加了伸缩机构,可以伸展到车厢里面,主要应用于无托盘类货物的装卸作业。它大大缩短了装卸人员在车辆与货物暂存区之间往返的距离,缩短装卸货作业时间,减轻劳动强度,减少货品损伤,降低装卸成本,提高工作效率。伸缩皮带机可与拆码垛机械手、输送系统和分拣系统配合使用,实现搬运、存储、分拣等仓库作业的自动化。目前,伸缩皮带机广泛应用于各个行业,特别是成为了快递行业处理中心的标准配置。

5.自动装卸系统
上海韬谱物流设备有限公司总经理陆建萍在《物流技术与应用》杂志2019年10期发表文章《自动装卸系统及其应用》,详细分析了卡车自动装卸系统ATLS( Truck )的构成、分类与应用价值。据她介绍,ATLS是一种物料搬运系统,通过使用不同类型的输送机、滑轮或滑叉,实现卡车或拖车整车货物的自动装卸。该系统通常由两部分组成:卡车(拖车)上的系统和月台上的系统。月台上除了安装与卡车上对应的输送装置外,还装有视觉扫描定位系统、过渡桥、信号灯及卡车控制系统、控制箱、卡车导向装置、安全防护栏等设备。采用自动装卸系统后,不再需要装卸人员,车辆停靠到位,驾驶员使用一个简单的控制单元操作系统,最短几分钟就可以自动完成装卸货作业。
自动装卸系统有多种类型。按照处理的货物运输包装形态/载具形式,主要分为适用于袋装、箱装、整托(带板运输)、桶装及其他特殊包装的自动装卸系统;按照车辆类型,分为卡车、厢式货车、集装箱、火车等适用的解决方案;根据是否需要改装车辆,分为改装车辆和无需改装两大类型;按照自动化程度,分为手动、半自动、全自动三大类;按照货物装卸车方式,有后装、上装、侧装等方案。根据不同行业的需求特点、不同的运输包装形态、不同的车型与作业场景卸货搬运工平台,需要制定适用的自动装卸解决方案。

二、从省力化到自动化
近年来,一些企业开始重视仓库月台的信息化与自动化技术应用。随着劳动力日益短缺,人力成本逐年上升,以及对物流时效要求不断提高,越来越多的企业在寻求自动装卸解决方案,以取代人工作业方式。或许是新冠疫情进一步加大了企业招工难度,今年,自动装卸系统市场需求更为强烈。
1.自动装卸系统需求快速上升
企业考虑采用自动装卸系统主要有以下原因:
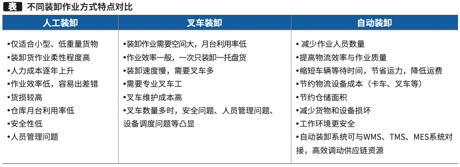
首先,装卸人员数量减少,人力成本快速上升。装卸属于劳动密集型作业,随着中国人口红利逐渐消失,装卸工越来越难招,目前装卸工以40岁以上人员为主,甚至有更多女性在从事这项工作。由于劳动强度大,作业条件差,装卸工流失率较高。这使企业的装卸费用不断增加,据调查,一些大型制造企业每年用于装卸作业的人工成本高达数千万元。
其次,人工装卸效率低,无法与自动化仓储系统的速度相匹配,月台成为物流瓶颈环节,造成货运车辆长时间等待,影响了整个供应链的效率。
第三,传统的装卸方式安全性低,存在货损、设备受损甚至人员受伤的隐患,成为困扰企业的痛点问题。
安徽睿曼智能装备制造有限公司总经理雷卫锋近几年一直专注于自动装卸系统研究,走访了大量客户企业。他认为,中国是制造业大国,随着《中国制造2025》发展战略规划出台,各行各业都在向自动化、数字化、智能化转型升级。制造企业首先实施的是生产自动化、包装自动化,现在正加快物流自动化建设,在仓储、搬运、分拣、码垛等环节已有成熟的自动化解决方案和实施经验,只有装卸作业基本上还处于人工或者半自动化状态。大型生产企业从工厂向经销商或物流中心发货的装车作业量巨大,鉴于国内带板运输量所占份额很小,袋装和箱装产品的自动装车需求很大,特别是在水泥、饲料、粮油、汽车制造、快消品、家电、食品饮料、化工、五金工具、快递物流等行业,企业需求更为明确。
2.自动装卸系统的应用价值
自动装卸货系统替代人力与叉车,可以实现快速、大载荷、可靠的装卸作业,并使这一过程可控从而为物流运营提供质量保证,其应用价值可以概括为省人力,省时间,省成本,更安全。具体分析如下:
一是更少的作业人员:不再需要装卸工与叉车驾驶员。
二是更少的作业时间:装卸效率大幅提高,车辆滞留时间缩短,车队利用率上升,因此节约了运输成本。
三是更少的仓库资源占用:每个月台可以完成更高的装卸量,货物进出库速度更快,需要更少的装卸月台,也可以减少缓存区域面积,使仓库扩展变得不再必要,降低了仓储成本。
四是更少的货物损坏与更好的作业环境:降低了货物与设备受损的风险,作业环境更安全,从而提高了员工满意度,减少了人员流失。
五是更高的物流管理水平:自动装卸系统可以连接输送机、升降平台等设备,使自动装卸系统和自动仓储系统无缝对接,从而实现从仓库内部到货物出库装车的全流程自动化,使物流管理水平与运营效率得到提升。
三、自动装卸设备市场刚起步
自动装卸系统在国内只有10年左右的应用历史,仍在初步发展阶段。笔者采访了多家自动装卸设备研发制造企业与解决方案提供商,对该领域现状有了初步了解。据不完全统计,目前国内自动装卸系统供应商仅有不到20家。这些企业从起源来看主要分为两类:
1.外资品牌代理商
据陆建萍介绍,自动装卸技术于20世纪60年代起源于欧洲,Ancra、、Actiw是该领域最大的三家供应商,经过几十年的发展,推出了针对不同应用场景的多种类型的自动装卸解决方案,并已布局全球市场。
2014年前后,、Ancra通过合作伙伴进入中国市场。在国内自动装卸系统市场曾经最有名的企业是成立于2014年4月的易载快速装卸系统(上海)有限公司,作为英国的代理商,提供覆盖集装箱、箱式卡车、货柜车、航空托盘/集装箱的多种自动装卸方案,但业务进展缓慢,公司已经注销。据悉,原易载人员分别创立了3家公司,其中,苏州易联优达物流科技有限公司在今年团队解散了,而成立于2016年的驰运装卸服务(上海)有限公司已推出自己的产品。
2019年,上海韬谱物流设备有限公司作为Ancra公司代理商,为国内客户提供各种自动装卸解决方案,其产品类型齐全,技术先进成熟,但高价格成为市场拓展的最大障碍。

值得一提的是,自动装卸是近年来全球关注的物流技术,国外企业也在加大研发投入。如,美国物流系统集成商 在2018年推出了全自动高速卸货机器人,采用输送机、机械臂结合吸盘等抓取工具、视觉识别系统,可以快速从货车车厢或集装箱中灵活地卸下各种尺寸和重量的纸箱,并且无需对车辆进行任何改造。该产品应用行业没有太多限制,但由于高昂的成本,落地项目并不多,目前还没有进入中国市场。

2.国内供应商
目前,国内可以提供自动装卸设备与解决方案的企业,既有上市公司,也有进入该领域时间不长的小型企业,多数供应商仍处于产品研发或试验应用阶段。
一些企业是从车辆改装业务涉足自动装卸设备领域的,广东信源物流设备有限公司是其中有代表性的一家。大约在10年前,信源就为广汽丰田提供了改装车辆+自动装卸设备,近年来又为京东、中国邮政等提供了自动装卸设备。据了解,信源在广州市邮政快件处理中心实施了一条自动卸车系统示范应用生产线,首创快件自动卸车的作业模式,并结合目前邮政内部快件处理环节自动化、流水化作业模式,将运输车辆与输送设备以及分拣系统无缝衔接,优化了相应的作业流程,形成了相关的管理规范。2018年9月,中国邮政集团公司组织对该项目进行现场鉴定验收,认为该项目是邮件处理环节中新技术应用的一个创新,在快递行业有很好的应用前景。
还有一类供应商是随着物流系统集成业务而提供自动装卸系统的,如太原福莱瑞达物流设备科技有限公司,其自主研发的自动装车系统服务于纸品行业的某客户卸货搬运工平台,已有20多套系统在使用,技术不断迭代,第三代产品即将推出。
上市公司中提供自动装卸系统的有哈尔滨博实自动化股份有限公司(简称“哈博实”)、合肥泰禾光电科技股份有限公司等。如,哈博实最早以袋装自动装车解决方案为主,最近正在开发适合箱装的自动装车系统。
另一家值得提到的是专注于车载全自动装卸设备研发、制造、销售与服务的企业——驰运装卸服务(上海)有限公司,立志将中国人自己的全自动装卸设备做到极致,坚持在这个细分行业深耕细作,与因格智能等系统集成商结成合作伙伴,已在汽车、快消品等行业实施了多个项目。
四、诸多难点有待突破
业内普遍认为,目前,袋装货物和改装车自动装卸解决方案技术成熟,包装规格统一的箱装货物也比较容易实现自动装卸,而不改装车方案才是未来市场方向,技术难度较大。
在欧洲,自动装卸系统应用广泛,除了人力成本高、物流自动化水平高,还因为欧洲带板运输占比高,而且实现了物流标准化,如运输车型与物流包装规格统一。与之相比,中国市场环境存在一些不利条件:国内带板运输占比小,整箱、整袋为主要物流运输单元,且物流标准化程度低,货运车辆、物流包装的规格多样,加大了自动装卸系统的实现难度;国内企业自有车辆少,而司机不愿意改装车,除了成本考虑,还因为这会导致车辆装载率下降。这些因素无疑阻碍了自动装卸系统在国内的应用,真正落地的项目还很少,为数不多的客户往往只购买一套系统尝试性使用。
从技术层面看,实现自动装卸需要一整套智能化系统。以国内需求最为迫切的自动装车系统为例,要应用自动拆垛系统、伸缩输送机、装车机、停车定位系统、激光导航系统等智能设备,利用数据分析、视觉识别、智能规划与决策等智能方法,以及系统集成、现场总线控制、作业节奏控制等技术的辅助,将货物自动输送到货车里并在车厢内码放排列整齐,实现拆垛、装车、码放全过程的无人化、信息化和智能化。此外需要注意的是,实现自动装卸车涉及到供应链上下游的信息化、标准化,仅就仓库作业而言,自动仓储+自动缓存与排序+自动装卸多个环节高效协同才有意义,假如自动装卸仅需要几分钟,货物在备货缓存区堆码集中却需要很长时间,那么自动装卸系统的应用价值难以凸显。
“当前有三大难题制约着国内自动装卸系统市场发展:一是技术与产品不够成熟;二是购买成本高,一套袋装自动装卸系统价格在100万元以上,箱装系统的价格更高,投资回收期长(不能长于3年);三是作业效率达不到客户的要求。”雷卫锋概括了这个行业面临的主要难点。他认为,客户的现场环境比供应商想象中复杂得多:不同包装规格的商品装车时,要考虑箱型,如果再叠加订单特性、品规、作业节拍等因素,实现自动装车的难度大幅增加。虽然这些问题可以用技术手段解决,如,加上视觉系统、控制系统、抓取码垛等技术,可实现不同箱型的柔性化装车,却以牺牲效率为代价,不仅装车时间增加了,成本也大幅上升,客户怎么能够接受?
总体来看,自动装卸系统在国内的发展刚刚起步,还需要花费大量时间不断摸索,需要大量的研发投入与技术积累。这也是目前多数供应商并不指望从自动装卸系统业务实现盈利的原因,他们看好其市场潜力,在进行长线布局。但这也会导致供应商不能在研发上投入太多力量,反过来又影响了技术发展。一些供应商选择与大型制造企业联合开发自动装卸系统,这种模式或许有助于自动装卸方案在一些行业加快落地应用。
“无人智能装车机器人是智能物流装备的一个细分领域,最近几年不少从业者看到这个市场趋势,都在跃跃欲试,但是道路坎坷,问题很多,试错成本很高。为了促进行业健康发展,我们拟成立行业联盟,希望整合产业链上各相关资源,共同为客户、为企业解决实际问题,推动行业朝着正确的方向前进。”雷卫锋说。
综上所述,现阶段,自动装卸系统在中国市场还属于“奢侈品”,企业改善装卸作业的目标应该是省力化,让人工作更轻松,而不是简单取代人,因此,人机协同的半自动化方案应该是装卸技术升级的主流模式。
————————— END —————————
限 时 特 惠: 本站每日更新海量各大内部创业教程,一年会员只需168元,全站资源免费下载 点击查看详情
站 长 微 信: 402999666
1、本站资源针对会员完全免费,站点中所有资源大部分为投稿作者付费教程,切勿轻易添加教程上除本站信息外的任何联系方式,谨防被割,如有疑问请随时联系客服。
2、本站所有文章,如无特殊说明或标注,均为本站原创发布。任何个人或组织,在未征得本站同意时,禁止复制、盗用、采集、发布本站内容到任何网站、书籍等各类媒体平台。如若本站内容侵犯了原著者的合法权益,可联系我们进行处理。




×